武汉新冠肺炎疫情牵动着举国上下的心,并有苗头发展成全球性的卫生事件,这也让红外测温仪迅速成为了炙手可热的产品,涌出巨量的需求,并吸引越来越多的厂家快速切入这个产品市场,为方便广大研发工程师快速选型、加快研发进度,本文专门整理了红外测温仪上常用的传感器和运放型号,并提供了信号调理部分的电路供参考。
热电堆传感器常用于非接触式的红外测温,因为高于绝对零度的任何物体都可以发出红外线,并且物体辐射出的能量随着物体表面温度的增加而增强,基于这个关系,热电堆传感器可以测出物体辐射出的能量并准确测出物体表面的温度。
目前市面上常见的模拟输出式热电堆传感器有十几个品牌,主要型号和参数参考表1:

表1:各品牌热电堆传感器主要型号和参数
因为被测物体每变化 1°C,热电堆传感器输出仅仅增加50uV~100uV,这样0.1°C 分辨率对应的输出电压变化只有5uV~10uV,所以选择热电堆探头最好选用高灵敏度的。另外根据不同的测温距离,选用不同视场角的探头,因为热电堆探头实际输出的电压值,是整个视场角范围内物体的平均温度值。另外为了提高热电堆探头输出的信噪比,热电堆内部等效的电阻值也是关键因素之一,电阻的阻值越大,其输出热噪声就会相应更大。
正是因为热电堆传感器输出的信号如此微弱,使得经放大后的电压误差也需要很小,只有零漂移自稳零类型的运放,才能满足信号的放大调理。这类运放内部有一个主放大器,还有一个辅助的放大器,用于每隔 us 级别的时间间隔自动校准失调电压,还有Clock 时钟同步电路,以实时保证失调电压为最小值,特别适用于甚低频信号的放大调理。
目前市面上常见的高精度零漂移运放有如下一些型号,参考表2:

表2:高精度零漂移运放主要型号和参数
需要注意的是失调电压越大,引入的误差就越大,如果要校准掉失调电压的影响,无疑要增加硬件的设计复杂度,也会增加产线加工的工序和复杂度,成本也随之增加并降低生产效率。
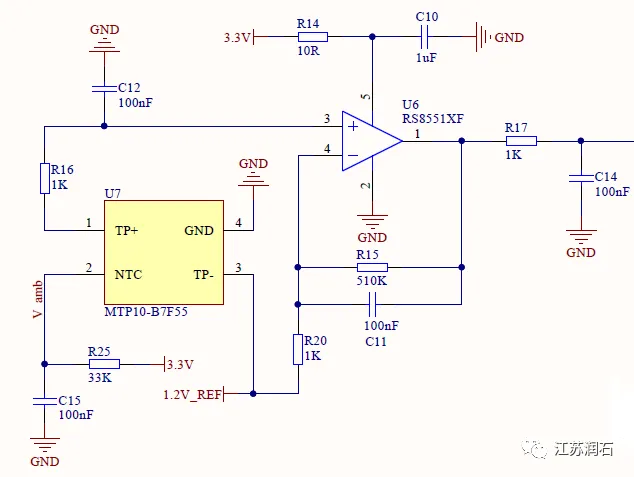
下图是一个已经在某款红外测温仪上量产出货的电路,研发工程师可以直接采用:

特别需要注意,如果要实现额温枪的精度为±0.3°C 以内,那么热电堆在0.3°C 产生的电压仅为15uV~30uV,意味着运放的最大失调电压值都不能大于15uV~30uV。
由于热电堆传感器内阻为100kΩ 左右,属于比较大的电阻,这样要求运放的输入偏置电流必须是pA 级别的才能减少带来的误差,所以运放只能是CMOS 架构的。
运放的反馈电阻需要并联一个100nF 电容,把整个电路的带宽限制在10Hz 以内,充分降低放大电路的输出噪声。最重要的是运放的1/f 噪声,需要选用5uVpp 以内的以提高信噪比。
还有一点是不少研发工程师容易犯下意识的错误:运放的输出引脚不能直接对地接电容做滤波,否则会引起运放振荡,可以先串联一个1kΩ 以上的电阻,再对地并联电容。
技术咨询:13538012880 赵经理